6月23日空气质量指数31,空气质量I级,PM2.5日均值3微克/立方米,负氧离子含量38957个/立方厘米。
6月24日夜到25日白天多云转小雨,西南风4到5级,气温14到20℃;日出时间5时08分可见概率40%;云海概率45%...
高级
搜索
导航
首页
网站首页
新闻资讯
政府信息公开
走进黄山
旅游服务
政务服务
公众平台
电子商务
当前位置:
首页
> 政府信息公开 > 黄山风景区管理委员会
>
行政权力运行
>
行政规划
>
流程图
索
引
号:
003145897/202601-00066
信息分类:
流程图
主题分类:
农业、林业、水利
发文日期:
2026-01-29
发布机构:
黄山风景区管理委员会
发布日期:
2026-01-29
生效日期:
有效
废止日期:
发布文号:
无
关
键
词:
内容概述:
有
效
性:
有效
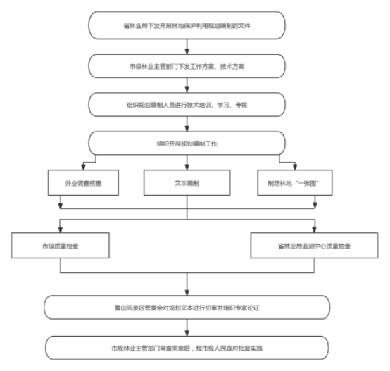
黄山风景区管委会园林局行政规划流程图
作者:园林局
发布时间:2026-01-29 11:01
信息来源:黄山风景区管理委员会
阅读次数:
次
字号:
大
中
小
文本下载
我要纠错
打印
收藏
黄山风景区管委会园林局行政规划流程图
扫一扫在手机打开当前页
微信
微博
黄山旅游
服务向导
咨询热线