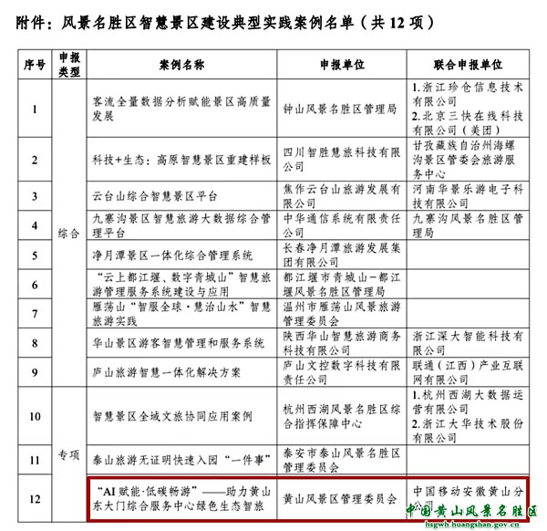
黄山东大门智能化项目以AI赋能低碳畅游新体验入选智慧景区建设典型案例
近日,中国风景名胜区协会公布智慧景区建设典型案例,黄山风景区东大门智能化项目凭借“AI赋能·低碳畅游”的创新实践入选典型案例名单,为全国风景名胜区智慧化与绿色化融合发展提供了可借鉴的“黄山样本”。
黄山风景区始终坚守“绿水青山就是金山银山”理念,坚定不移走生态优先、绿色发展之路,以守护世界名录遗产安全为核心使命,锚定“零碳景区示范基地”建设目标,持续推动景区高质量发展。此次入选的东大门智能化项目,正是景区将智慧技术与绿色理念深度融合的标志性成果。
该项目以“低碳运营、生态旅游、智能监测”为核心建设需求,创新引入“AI+物联网”技术体系,精准提升能源管理效能。通过实时捕捉环境数据与实际使用需求,系统实现动态调节、按需供能,构建起绿色高效节能的运营模式,为东大门低碳化运行注入核心动力。同时,依托“AI+智助服务”功能,将为东大门进山游客提供全流程自主行程规划服务,从源头缓解拥堵排队问题,提升游客游览体验与满意度。
下一步,黄山风景区将以此次入选典型案例为契机,持续坚持问题导向和目标导向,深化智慧技术与绿色发展理念的融合应用,在提升多维度经济效益的同时,深度融入国家“双碳”战略,全力打造集智能运营、优质服务、绿色发展于一体的低碳示范门户。





皖公网安备34100002000108号